藥物-藥物相互作用(DDI)風險評估是在藥物研發過程中逐步推進的,對藥物研發及后續臨床應用有十分重大的影響,目前進行DDI研究主要遵循的法規文件ICH《M12:藥物相互作用研究》,其適用于代謝酶和藥物轉運蛋白介導的藥代動力學DDI研究。
M12中將DDI的研究方式分為體外研究和體內研究。體外研究是確定藥物作為DDI受變藥或促變藥風險的首要步驟,其中,代謝酶和轉運體介導的DDI研究方式已在本系列此前的兩篇文章中詳細描述。
有濟說 | ICH M12新規深度解讀:代謝酶介導的DDI研究策略全新升級
有濟說 | ICH M12新規深度解讀(二):轉運體介導的DDI研究策略全新升級
(點擊文字鏈接即可閱讀)
本篇將進一步針對臨床DDI研究進行系統性的梳理,概述以藥代動力學數據為評價指標的臨床DDI研究方式,以及生物分析對臨床DDI研究的支持。
一、臨床DDI的研究方式


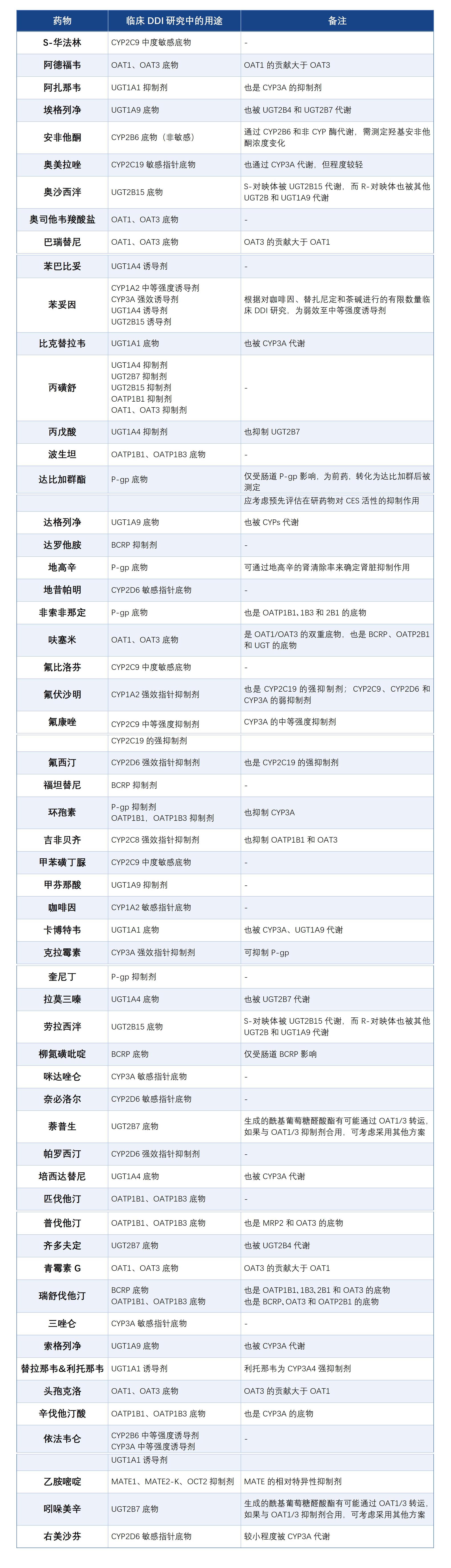
二、臨床DDI研究工具藥物的選擇
若無臨床顯著相互作用:無需進一步評估該藥物作為此CYP酶底物的潛在風險; 若存在臨床顯著相互作用:可通過臨床DDI研究或建模方法,考察中強度抑制劑/誘導劑的影響,以便評估酶介導的暴露變異。此類額外評估可采用目標患者人群的預期聯用藥物。若預期需避免與強誘導劑/抑制劑聯用,建議優先選擇中強度誘導劑/抑制劑作為初始研究藥物。
若無臨床顯著相互作用:無需進一步評估該藥物作為此CYP酶抑制劑/誘導劑的潛在風險; 若初始研究顯示存在臨床相關性相互作用:可采用與目標人群預期聯用的其他底物開展后續評估,以更完善地了解其DDI風險。
對目標人群具有臨床重要性的藥物; 可提供特定藥物相互作用途徑信息的藥物。
三、有濟醫藥支持臨床DDI研究的生物分析經驗
已完成驗證

有分析方法,未經完成驗證

結語
作為深耕藥物研發領域的專業機構,有濟醫藥生物分析部成功承接并完成多項符合ICH M12及監管機構要求的臨床DDI研究,涵蓋小分子化藥及復雜聯合用藥方案。擁有全流程的運營能力,從實驗室手冊制定、樣品管理到生物樣本分析及數據統計,均嚴格執行GCP和GLP標準,確保研究數據的可靠性與合規性。我們期待與更多合作伙伴攜手,為創新藥提供科學、高效的DDI研究解決方案,提供更好的服務,共同推動安全用藥的發展。

